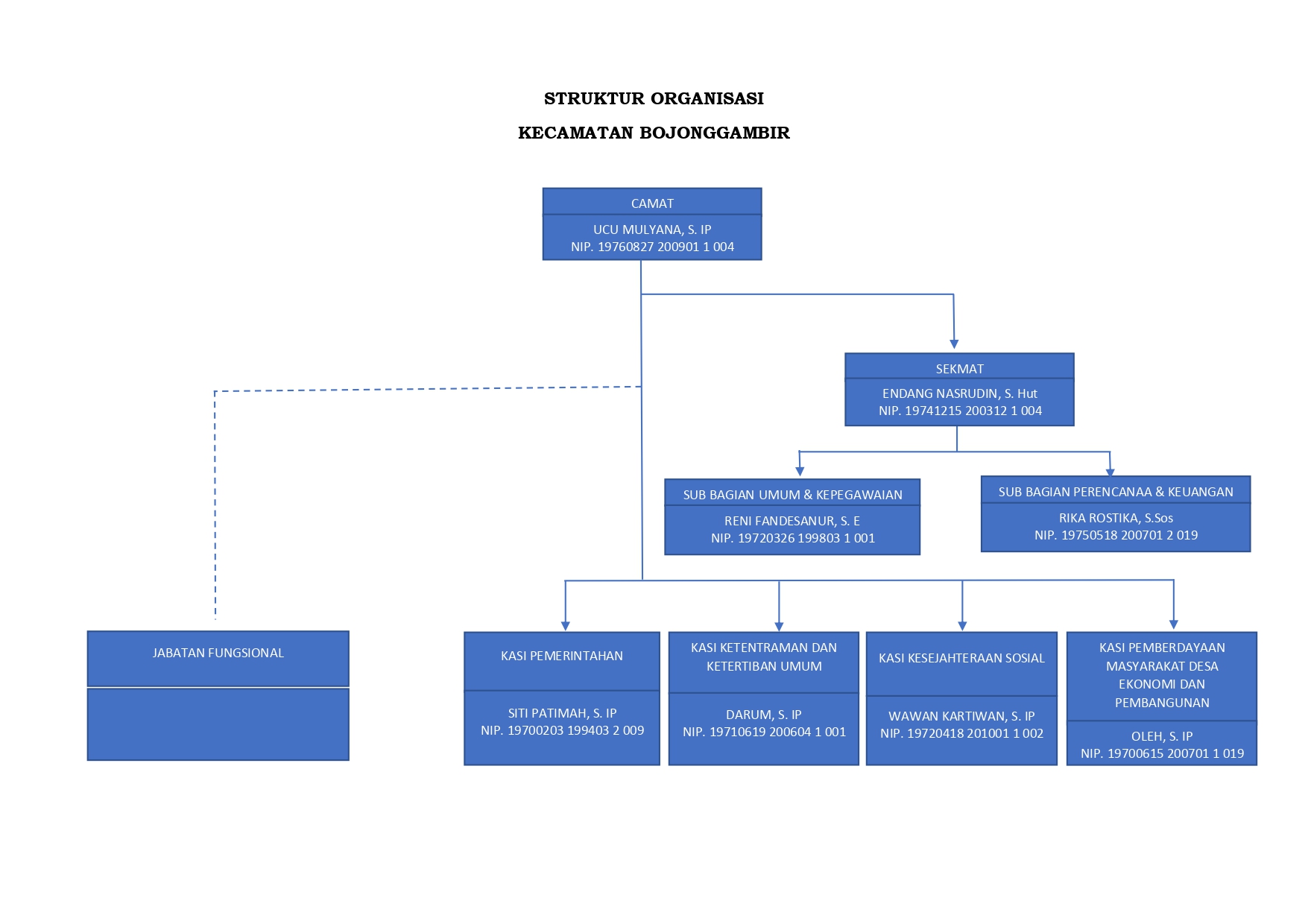
Struktur Organsisasi Kecamatan Bojonggambir

Beranda Profil Struktur Organsisasi
Struktur Organisasi

Staff Jabatan

UCU MULYANA, S. IP

Camat

ENDANG NASRUDIN, S. Hut

Sekretaris Kecamatan

SITI PATIMAH, S. IP

Kasi Pemerintahan

OLEH, S. IP

Kasi PMDE

DARUM, S. IP

Kasi Ketentraman dan Ketertiban Umum

WAWAn KARTIWAN, S. IP

Kasi Kesejahteraan Sosila

RIKA ROSTIKA, S. Sos

Kasubag Perencanaan dan Keuangan

RENI FANDESANUR, SE

Kasubag Umum dan Kepegawaian